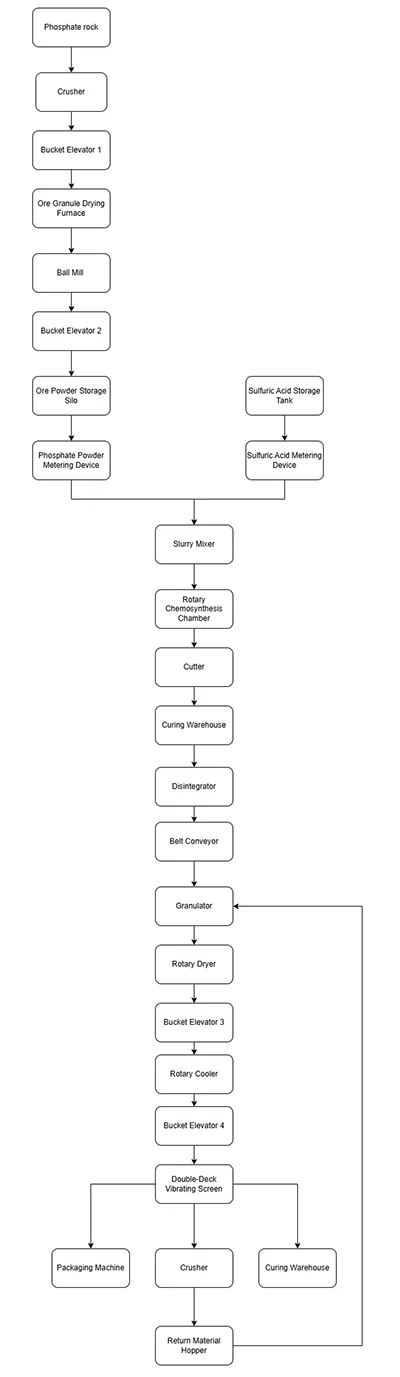
Superphosphate Fertilizer Production Line
Superphosphate fertilizer production line is designed to process powdered superphosphate into granules. Superphosphate is a widely used water-soluble phosphorus fertilizer, and this production line adds significant value by improving its physical properties.





















